apexi auto timer wiring diagram

hks turbo timer wiring diagram - Wiring Diagram. 16 Images about hks turbo timer wiring diagram - Wiring Diagram : Turbo Timer Install/wiring - The Ranger Station Forums, Apexi Auto Timer Wiring Diagram | Diagram, Turbo timer, Trailer wiring and also How To Read Auto Wiring Diagrams.

Hks Turbo Timer Wiring Diagram - Wiring Diagram

hks turbo timer wiring diagram - Wiring Diagram wiringdiagram.2bitboer.com

hks

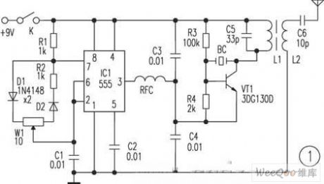
Miniature 12 Volt Remote Control Switches | Autolumination

Miniature 12 Volt Remote Control Switches | Autolumination www.autolumination.com

remote autolumination control switches volt ea

60 Diagram Turbo Timer Apexi - Wiring Diagram Harness

60 Diagram Turbo Timer Apexi - Wiring Diagram Harness wiringdiagramharnessideas.blogspot.com

apexi turbo wayar tacra soket keselamatan

Car Circuit Page 3 :: Next.gr

car circuit Page 3 :: Next.gr www.next.gr

circuit automobiles turn automatic control gr switch relay circuits automotive

[DIAGRAM] Blaupunkt Wiring Diagram

[DIAGRAM] Blaupunkt Wiring Diagram diagramfactory.blogspot.com

blaupunkt radio

37 Apexi Turbo Timer Diagram - Wiring Diagram Online Source

37 Apexi Turbo Timer Diagram - Wiring Diagram Online Source sitzone.blogspot.com

apexi rx8club

Apexi Auto Timer Wiring Diagram | Diagram, Turbo Timer, Trailer Wiring

Apexi Auto Timer Wiring Diagram | Diagram, Turbo timer, Trailer wiring www.pinterest.com

apexi fuse

How To Read Auto Wiring Diagrams

How To Read Auto Wiring Diagrams strawberry-sweet.blogspot.com

source strawberry sweet

Index 1510 - Circuit Diagram - SeekIC.com

Index 1510 - Circuit Diagram - SeekIC.com www.seekic.com

circuit proportion remote wireless motor control seekic diagram keyword fiona published author

REF: Electrical System - Sportsterpedia

REF: Electrical System - Sportsterpedia sportsterpedia.com

ref system wire sportsterpedia electrical sportster techtalk kick input tach ultima signal module dual normal fire use buell generator

37 Apexi Turbo Timer Diagram - Wiring Diagram Online Source

37 Apexi Turbo Timer Diagram - Wiring Diagram Online Source sitzone.blogspot.com

apexi

Auto Blog Repair Manual: Wire An Apex I Rev Speed Meter

Auto Blog Repair Manual: Wire an Apex i Rev Speed Meter shourepair.blogspot.com

connectors

Turbo Timer Install/wiring - The Ranger Station Forums

Turbo Timer Install/wiring - The Ranger Station Forums www.therangerstation.com

timer turbo wiring install apexi wire ranger going been

Ultra Turbo Timer Wiring | Toyota GT Turbo

Ultra Turbo Timer wiring | Toyota GT Turbo www.toyotagtturbo.com

FAQ0001 05

FAQ0001 05 hosteng.com

wiring diagram

Apexi Rev Speed Meter Wiring Diagram

Apexi Rev Speed Meter Wiring Diagram wiringdiagramsx.blogspot.com

wiring apexi rev speed diagram diagrams connection

Timer turbo wiring install apexi wire ranger going been. 37 apexi turbo timer diagram. Source strawberry sweet